没有可报名的拍品
起拍价 3,500 元
结束时间2026-02-04 11:00:00
321次围观
_01.png)
受委托,本公司将于2026年2月4日9:00-11:00(延时除外)在诚拍网(www.chengpw.com)进行公开拍卖活动,现将有关事项公告如下:
一、拍卖标的:
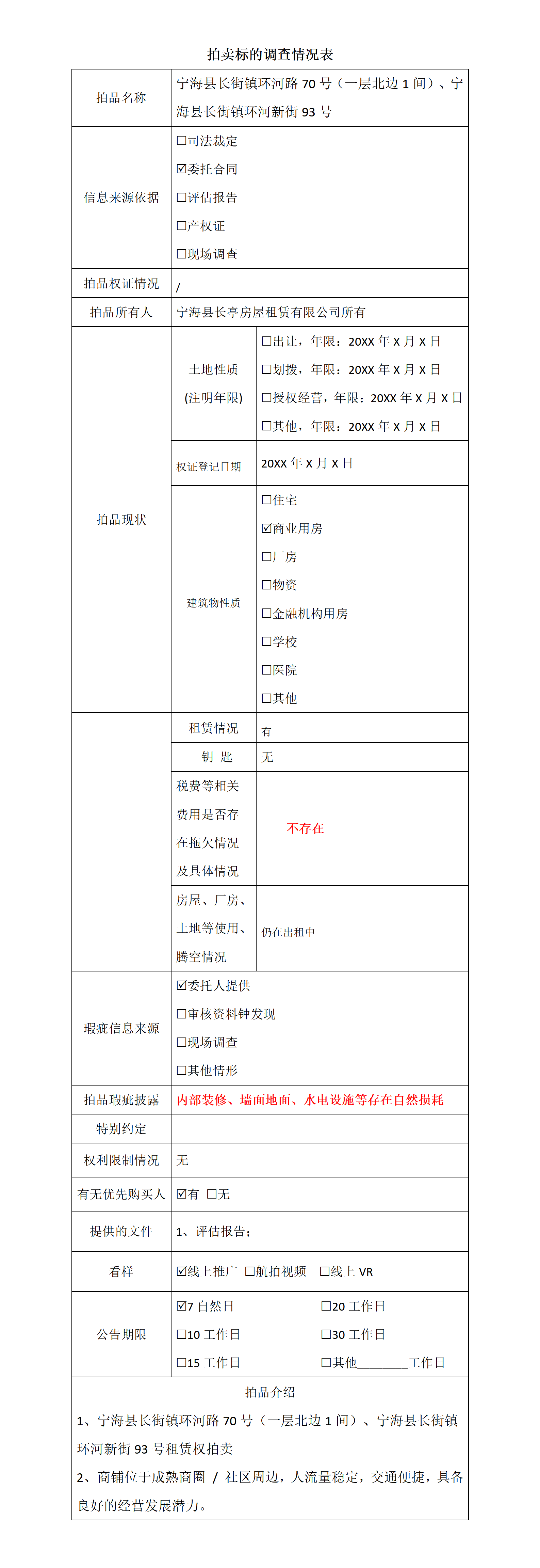
|
序号 |
拍卖标的 |
建筑面积 |
首年租金起拍价 |
租赁年限 |
用途 |
保证金 |
|
1 |
宁海县长街镇环河路70号(一层北边1间)房地产租赁权 |
16㎡ |
3500元 |
3 |
商业 |
1000元 |
二、竞买人资格:
①竞买人须为具备完全民事行为能力的公民、法人和其他组织。
②竞买人须具有良好的商业信誉和履行合同的能力。
三、展示看样:即日起至2026年2月3日止,与本公司联系看样事宜。
四、拍卖方式:有保留价的增价拍卖,不到保留价不成交。
五、报名办法:竞买人于2026年2月3日16:00前在“诚拍网”上进行注册、实名认证,同时根据“诚拍网”提示进行报名,提交资料等,并缴付保证金;(注:竞拍人本人、注册人以及缴付保证金银行账户的姓名或名称必须一致),并申请参拍、冻结保证金方可竞拍。逾期不可办理。
六、其他事项:本次标的已出租,原承租人享有优先承租权,经确认的承租人按竞买须知的要求办理竞买登记手续并参加拍卖会的,享有优先承租权,未报名参拍的视为原承租人放弃优先承租权。
七、联系电话:18989350868、电商部:0574-87869881
联系地址:浙江省宁波市鄞州区百丈东路28弄2号嘉汇国贸B座907室
浙江金诚拍卖有限公司
2026年1月28日
受委托,根据《中华人民共和国拍卖法》等有关法律、法规的规定,制定本须知,竞买人和买受人应当遵守本须知条款并受其约束。
一、拍卖时间:2026年2月4日9:00-11:00(延时除外)。
二、拍卖平台:诚拍网(www.chengpw.com)。
三、拍卖标的:
|
序号 |
拍卖标的 |
建筑面积 |
首年租金起拍价 |
租赁年限 |
用途 |
保证金 |
|
1 |
宁海县长街镇环河路70号(一层北边1间)房地产租赁权 |
16㎡ |
3500元 |
3 |
商业 |
1000元 |
四、竞买办法:
1、竞买人资格:
①竞买人须为具备完全民事行为能力的公民、法人和其他组织。
②竞买人须具有良好的商业信誉和履行合同的能力。
竞买人须按照《租赁权拍卖公告》的要求,竞买人于2026年2月3日16:00前在“诚拍网”上进行注册、实名认证,同时根据“诚拍网”提示进行报名,提交资料等,并缴付保证金;(注:竞拍人本人、注册人以及缴付保证金银行账户的姓名或名称必须一致),并申请参拍、冻结保证金方可竞拍。逾期不可办理。
2、网络竞拍时间内,竞买人凭账号及密码登录网络拍卖平台及时参加本次竞拍。网络拍卖会由国家注册拍卖师主持,拍卖时的加价幅度为1000元或1000元的整数倍。在网络拍卖平台规定时间内出价最高且经拍卖师确认的竞买人即为买受人。
3、拍卖方式:
① 有保留价的网络增价拍卖,不到保留价不成交。
② 本次网络拍卖的自由竞价时间为 2026年2月4日9:00-11:00,延时(限时)时间为3分钟。
③ 出价延时(限时)的基本规则:在设置了限时竞价时间的拍品进入延时(限时)竞价时间(以系统接受竞价的时间显示为准),如果有竞买人出价竞拍,那么该次拍卖时间在此次出价时间的基础上自动延长到一个延时(限时)竞价时间,循环往复直到没有竞买人出价竞拍时,拍卖结束。
4、本拍卖标的至少一人报名并且出价不低于保留价,方可成交。计价货币为人民币。
5、竞买人的网络有效出价以系统所记录的先后顺序确定,系统所记录的信息将是网上竞买人、买受人竞买行为有效的法律依据。 在网络拍卖平台规定时间内出价最高(须不低于保留价)且由拍卖师确认的竞买人即为买受人。
6、本次拍卖标的已出租,原承租人享有优先购买权,必须在2026年2月3日16时前报名并缴付拍卖保证金,同时提供相关房屋租赁合同,经确认后取得优先购买权,在同等价格条件下对其承租的房屋享有优先购买权;否则视为放弃优先购买权。其余事项详见诚拍网相关资料。
7、优先购买权竞价过程中的体现:优先购买权人(竞拍号后缀有“优”字样)可以点击“出价”以平台显示的当前价格跟价,如无更高“出价”,则拍归优先购买权人;顺序相同的优先购买权人以相同价格出价的,则拍归出价在先的优先购买权人。如有其他竞买人更高“出价”,而优先购买权人不再“出价”的,则归“出价”最高的其他竞买人。
8、拍卖成交后,买受人本人须在3个工作日内凭有效身份证件(如多人联合的,所有买受人须到场并提供有效身份证件、联合竞买协议、委托书等原件)到拍卖人处签署《拍卖成交确认书》和《电子竞价记录》等相关文件。
9、拍卖成交后,签订《租赁合同》中的承租方必须与报名时的竞买人以及签署《拍卖成交确认书》、《电子竞价记录》时买受人的姓名一致。
10、竞买人应在拍卖会前认真阅读《租赁权拍卖公告》、《租赁权竞买须知》,了解《租赁权拍卖公告》、《租赁权竞买须知》的相关内容,不清楚的应在拍卖前向拍卖人咨询了解。
11、竞买人应对自己账号(用户名)、密码及网络的安全负责,在网络竞价过程中,所有操作均视为竞买人本人真实意思的表达,并对的竞买行为负责。
12、若拍卖文件需要修正或补充的,拍卖人可以在拍卖会前通过书面、短信、微信等方式告知竞买人,也可在正式拍卖会前在网站上作补充或说明,竞买人一经参拍应价的,均视为已接受此修正或补充。
五、拍卖保证金
竞买人如未竞买成功,保证金在拍卖会结束后3个工作日内按原路退还(不计息);买受人的保证金在扣除拍卖佣金后的余款,在买受人付清成交款并与委托人签订《租赁合同》后3个工作日内按原路退还给买受人(不计息)。
六、拍卖佣金
1、,其中标的一收取拍卖佣金500元。另外,买受人还需按照拍卖平台规定支付平台软件服务费。
2、拍卖佣金在买受人缴纳的保证金中优先扣除。
七、成交款支付
拍卖成交后,拍卖成交款直接付至委托人账户,具体支付方式及时间以委托人与买受人签订的《租赁合同》为准。
八、租赁期限、租金和标的物移交
1、租赁期限:本次标的租赁年限为3年。租金不递增
2、标的物移交:
①拍卖标的在向买受人移交前,由委托人负责保管
②拍卖成交后,买受人须持《拍卖成交确认书》、《拍卖笔录》等拍卖文件与委托人签订《租赁合同》,由委托人负责向买受人移交租赁标的,具体移交日期、移交方式、租赁及租金的起始日期由委托人确定。
③在签订《租赁合同》前,买受人必须先向委托人交付1万元的租房履约保证金。
九、特别约定和说明
1、竞买人在拍卖公告规定的展示时间内有权查验拍卖标的物,查阅有关拍卖资料,竞买人一经参加,即视为已认可租赁权拍卖之租赁标的的状态;已认可本次租赁权拍卖仅对租赁权本身进行拍卖;以及已认可本须知的各项条款。委托人、受托人和拍卖人对拍租标的的任何瑕疵不承担瑕疵担保责任;提供的拍租标的面积仅供竞买人参考,如有实际有出入,以实际面积为准,成交款不作退补。
2、起拍价及成交价不含增值税,且不包含承租人对场地的修整、维护保养、水电及其他费用等。
3、本次租赁权以现状进行拍卖,在租赁期间,拍租标的内的水、电、气等设施,能否单独装表计量、以及原来已开通或另行开通后能否符合买受人的使用需求,竞买人应在参加拍卖前自行察看或向有关部门咨询。
4、本次租赁权的拍卖只确认买受人(承租方)及拍租标的的首年租金金额。标的租赁的具体事宜(包括标的基本情况、租赁用途、租赁期限、租金、租房保证金、标的交付条件及期限、租赁期间相关费用及税金、发票开具、标的使用及维修、标的装修、标的返还、标的的安全使用、合同的变更、解除与终止、违约责任、免责条件、送达地址及送达方式、合同补充、争议解决、其他约定的事项等等,以买受人(承租方)与委托人(出租方)签订的《租赁合同》为准。《租赁合同》样稿作为本《租赁权竞买须知》的附件,买受人须遵循其中的条款。
5、承租方因经营需要的工商、税务、卫生、消防、安全、环保、医保、公安等证照和行政许可由承租方自行负责办理,与委托人与拍卖人无涉。
6、承租方必须在规定的经营范围内遵纪守法、合法、规范、文明经营,若承租方违法经营或超出经营范围经营的,则应由承租方自行承担责任,与出租方无关,同时出租方有权立即终止《租赁合同》,收回原出租的标的,由承租方造成的一切责任和经济赔偿均由承租方承担。
7、承租方必须服从委托人和相关部门的管理、考核,并遵循相关规定。
8、标的交付使用后所发生的水电费、煤气费、天然气、供暖费、物业管理费、有线电视、有(无)线网络费等与承租方使用有关费用,由承租方负责缴纳。
9、承租方对租赁标的的使用、处置、利用应遵循相关法律、法规及当地主管部门的有关规定。
十、法律责任
1、委托人和拍卖人对本次拍租标的存在的任何瑕疵,不承担任何瑕疵担保责任。买受人(承租方)不得在竞拍成功后另行主张标的物的瑕疵权利。
2、买受人(承租方)有下列违约情况,买受人(承租方)承担违约责任,拍卖人可自买受人(承租方)违约之日起单方面无条件收回拍卖标的。
(1)拍卖成交后,买受人(承租方)未与拍卖人签署《拍卖成交确认书》和《电子竞价记录》、与出租人签订《租赁合同》,则视为买受人(承租方)违约,保证金作为违约金不予退还;若拍卖标的再行拍卖,原买受人(承租方)应当支付第一次拍卖中本人及委托人应当支付的佣金。再行拍卖的价款低于原拍卖价款的,原买受人(承租方)应当补足差额,拍卖人保留依法追究的权利。
(2)买受人(承租方)逾期支付租金的,拍卖人有权单方面解除与买受人签订的《拍卖成交确认书》,收回拍租标的。依照《拍卖法》第39条的规定,买受人承担违约责任,同时保证金作为违约金不予退还。
3、竞买人之间恶意串通或有操纵竞价、弄虚作假行为的,拍卖人有权当场取消其竞买资格,并依法由竞买人承担相应的赔偿责任。
4、拍卖成交后,因买受人违约的(拍卖人将买受人支付的保证金扣除买受人应当支付的佣金后支付给委托人),拍卖人再次组织拍卖。
十一、在拍卖前,委托人如决定中止、暂缓或终止委托拍卖的,竞租人应当无条件地予以接受,拍卖保证金不计息退还。
十二、为了便于与竞买人或买受人联系和相关事项的通知或催告,竞买人在办理报名登记时,如实提供准确的联系电话及寄件送达的联系地址;如提供的联系方式不准确,提供的联系电话及联系地址不确切的,使有关事宜无法联系或无法及时通知,寄件无法送达或无法及时送达的,竞买人或买受人自行承担由此可能产生的法律后果。对竞买人或买受人的通知或催告事宜,以其登记报名时所登记的联系电话和联系地址发送,若该项不作记载,则以其身份证(法人为营业执照)所载的住所为通讯地址。因拒收或其他无法送达而退回的,以微信、短信或快递第一个所记载的日期视为送达日期。
十三、拍卖公司对拍卖标的用任何方式所作的内容介绍及评价,均可能有不确切之处,仅作参考意见,并未表示任何担保。因此,竞买人应仔细察看拍卖标的及相关资料,慎重决定竞价行为,并对其行为承担法律责任。
十四、竞买人一经参拍,即视为竞买人已认真阅读了本次拍卖会的《租赁权拍卖公告》、《租赁权竞买须知》及附件等专场拍卖文件,已对拍卖标的的产权来源、状况、瑕疵、缺陷、损坏等其它各种情况作了充分了解并完全知悉,视为竞买人愿意遵循《租赁权拍卖公告》、《租赁权竞买须知》及附件的各项条款;拍卖成交后,成为买受人后愿意履行《租赁权竞买须知》约定的各项款项包括在通知规定的时限内支付成交款、租房履约保证金等,按本须知的约定与出租人签订《租赁合同》,并愿意承担一切费用及后果和责任。
十五、本须知的解释权归拍卖人所有,未尽事宜详情请见《租赁合同》或按国家有关法律、法规办理。
十六、相关附件为本须知的有效组成部分。
十七、浙江金诚拍卖有限公司联系电话:18989350868、0574-87869881(技术咨询), 联系地址:宁波市鄞州区百丈东路28弄2号嘉汇国贸B座907室。
浙江金诚拍卖有限公司
2026年1月28日
诚拍网网络竞价规则
一、法律依据
本规则根据《中华人民共和国拍卖法》和相关法律法规制定,参加网络竞价的竞买人须仔细阅读本规则及标的对应的《拍卖公告》《竞买须知》及附件等专场资料,并以此对自己在网络竞价中的行为负责。如因未仔细阅读而引发的任何损失或法律责任均由竞买人自行承担。
二、竞买人
参与网络竞价的竞买人须是具有完全民事行为能力的自然人、法人以及其他组织,须符合法律、法规及《拍卖公告》《竞买须知》规定的资格和条件,并具备网络操作的能力。
三、优先购买权
优先购买权是指公民、法人和其他组织在特定的买卖关系中,根据法律的直接规定,在同等条件下优先于其他人购买出卖人财产的权利。
四、竞买须知
是拍卖人针对某一场拍卖会所撰写的关于竞买人报名手续的办理、保证金的缴纳、拍卖成交后的标的结算交割、违约处理、瑕疵声明等相关文件。
五、网站注册及实名认证
1、竞买人/竞买机构需要登录诚拍网-个人中心,点击注册按钮进入用户注册页面,自行确定用户名和登录密码,并回复系统自动发送的手机验证码予以确认,进行注册操作。
2、注册成功后再凭用户名和密码登录诚拍网,进入个人中心→实名认证页面,选择您要认证的账户类型(个人用户或企业用户),提交信息,进入实名认证操作。
六、竞买帐号、密码的使用
1、竞买人应妥善保管自己的帐号、密码,不应将其帐号、密码转让或出借予他人/组织使用。
2、参与网络竞价的竞买人只能对应一个账号(用户名)。
3、凡在诚拍网上以竞买人的帐号(用户名)和密码登陆后进行的操作,均视为竞买人本人的行为,竞买人应当对自己的帐号进行的所有活动和事件负法律责任。
4、如竞买人发现其账号(用户名)遭他人非法使用,应立即通知拍卖人。因黑客行为或用户过失导致账号(用户名)、密码遭他人非法使用,拍卖人不承担任何责任。
七、授权委托办理
如参与竞买人未开设诚拍网账户,可委托代理人(具备完全民事行为能力的自然人)进行,但须在拍卖开始前规定的时间内,委托双方共同携带合法有效的身份证明、委托书等,前往拍卖人指定地点办理委托手续,经确认后方能进行网络拍卖。如委托手续不全或未办理委托手续的,竞买活动认定为代理人的个人行为,由其承担一切法律责任。竞买成功后,买受人(法定代表人、其他组织的负责人)须与代理人一同到拍卖人指定地点办理相关手续。
八、竞买保证金(不计息)
1、缴纳次数:每参加一场拍卖会的竞价,都需要缴纳一次保证金。
2、缴纳金额:每一个标的单独设置保证金金额,在报名时,竞买人根据保证金的提示额以转账方式支付。
3、缴纳方式:竞买人(含优先购买权人)需在公告规定的时间内完成报名缴纳保证金。竞买人已缴纳的保证金将锁定在本场网络拍卖会内,请竞买人确认持卡银行的支付限额以及卡内余额。
注意事项:
1)请各位竞买人在保证金缴纳截止时间前两日支付保证金,以免错过竞价;
2)建议汇款时间:工作日8:30-16:30;不支持在浙商银行各网点缴现或转账(包括手机、网银转账),也不支持微信、支付宝转账。
4、锁定期限:从缴纳成功开始进行锁定,竞价成功及不成功的竞买人保证金都在拍卖结束后按《竞买须知》规定的时间内释放。
5、保证金的退回:网络拍卖结束后,竞价成功者,其拍卖保证金的处理按标的对应《竞买须知》约定为准;竞价失败者,保证金将在《竞买须知》约定时间内(不计息)退回到付款的银行卡里。(注意:请竞买人关注保证金流向,如保证金在规定时间内未退回,请联系拍卖人)
6、保证金不予退还的情况:
1)买受人在网络竞价成功后未在规定时间内支付成交款和交易服务费的;
2)买受人未在约定时间内签订竞价《成交确认书》、《电子竞价记录》等相关文件的;
7、转账汇款情况说明(以人民银行大小额系统时间为准):
|
汇款渠道 |
汇款运行时间 |
汇款金额 |
汇款范围 |
|
大额系统 |
工作日8:30-16:30 |
无金额限制 |
全国 |
|
小额系统 |
7*24小时 |
小于等于5万元 |
全国 |
|
实时清算系统(企业) |
工作日8:30-16:30 |
无金额限制 |
同城 |
九、网络竞价方式
1、采取有保留价(底价)或无保留价(底价)的方式对标的进行网络在线竞价。标的起拍价不等同于保留价(底价),最高出价达不到保留价(底价)则不成交。
2、竞价方式分为网络拍和逐个拍;网络拍即拍卖会中所有拍品同时开始竞价,逐个拍即拍卖会中拍品按顺序逐一竞价。
十、标的物网上展示
1、拍卖人通过标的预展、现场介绍、网站宣传、口头推介等形式在网上发布的图片及其资料仅供参考。竞买人不应仅依赖图片对标的的状况做出判断,应以亲自调查为准。
2、竞买人进入本次网络竞价页面,即表明已完全了解标的之一切现状,同意遵守本《网络竞价规则》、标的相应的《竞买须知》及附件等条款的约定,并愿承担一切法律责任,未查验标的现状参加竞买的责任自负。拍卖人及委托人不承担网络竞价标的的任何瑕疵担保责任。
十一、出价及成交原则
1、出价规则:
1)出价时必须在拍卖人约定的时间才有效,不在约定时间出价均为无效出价。
2)出价只能大于或等于起拍价。
3)点击出价后,系统按照固定的加价幅度出价,也可通过 + 号、- 号按加价幅度的N倍加价(N为>=1的整数)。网页弹出对话框,网上竞买人点击“确认”即认同此出价,不愿意出此价则选择“取消”。
4)出价者在自己出价领先的状态不必等有人出价既可以再次出价。之后的出价可以自己超越自己,即之后可连续出价。
5)优先购买权人参与竞买的,可以与其他竞买人以相同的价格出价,没有更高出价的,拍卖标的由优先购买权人竞得。
6)顺序不同的优先购买权人以相同价格出价的,拍卖标的由顺序在先的优先购买权人竞得。
7)顺序相同的优先购买权人以相同价格出价的,拍卖标的由出价在先的优先购买权人竞得。
2、延时规则:
1)出价延时的概念:出价延时是指,当标的进入到限时竞价时间,如果有竞买人出价竞拍,那么系统将会自动延长到一个限时周期的时间继续倒计时。
2)出价延时的基本规则:在设置了限时竞价时间的标的进入限时竞价时间(以系统接受竞价的时间显示为准),如果有竞买人出价竞拍,那么该次拍卖时间在此次出价时间的基础上自动延长到一个限时竞价时间,循环往复直到没有竞买人出价竞拍时,拍卖结束。
3)出价延时举例说明:
例:假设某件拍品的延时周期为2分钟(120秒),拍卖结束时间是3月30日16点整,如果在3月30日15点58分15秒,有竞买人出价,那么系统将竞价结束时间自动延长至3月30日16点00分15秒;如果在15点59分05秒有竞买人出价,那么系统将自动延时到16点01分05秒……以此类推,直到最后2分钟没有新的竞买人出价,那么该标的竞价结束。
例:假设某件拍品的限时竞价时间为5分钟(300秒),竞价结束时间是8月8日22点整,如果在8月8日21点55分15秒,有竞买人出价,那么系统将竞价结束时间自动延长至8月8日22点00分15秒;如果在22点03分有竞买人出价,那么系统将自动延时到22点08分……以此类推,直到最后5分钟没有新的竞买人出价,那么该标的物的竞价结束。

例:假设某件拍品的延时周期为3分钟(180秒),竞价结束时间是3月30日16点整,如果在3月30日15点57分15秒,有竞买人出价,那么系统将竞价结束时间自动延长至3月30日16点00分15秒;如果在15点59分05秒有竞买人出价,那么系统将自动延时到16点02分05秒……以此类推,直到最后3分钟没有新的竞买人出价,那么该标的物的竞价结束。
注意:网络竞价有固定的竞拍周期,不会在长时间无人出价的情况下提前结束。时间以网站服务器响应时间为准。
3、成交规则:遵循公开、公平、公正、诚实信用和价高者得的原则。
1)有保留价:至少1人报名,且有效最高出价大于或等于保留价即可成交。
2)无保留价:至少1人报名,且有效出价的,即可成交。
3)确认成交:网络竞价结束时,竞买人的有效最高出价通过网络拍卖平台系统进行确认后,拍卖成交,该竞买人即为买受人。
十二、拍卖成交确认书的签署
竞价结束后,买受人按标的对应《竞买须知》规定的时间内至拍卖人指定地点签署成交确认书等相关文件,网络买受人拒绝签署成交确认书的,属于买受人违约,并承担违约责任。
十三、受领成交标的
网络买受人向拍卖公司付清拍卖成交价款和拍卖佣金后,应当在规定的时间内领取成交标的,逾期领取成交标的的,承担标的保管费。
十四、拍卖款结算
网络买受人必须按照《竞买须知》及其与拍卖人签署的任何有效约定,在规定的时间内付清拍卖价款和拍卖佣金。如逾期将视为买受人违约,承担违约责任。
十五、其他事项说明
因特殊情况可在竞价开始前或在竞价过程中,竞买人可取消订单(除出价最高者外),重新选择拍品报名参拍。但由于重新报名参拍而错过竞价时间,拍卖人不承担任何责任。
十六、网上竞买风险声明:
1、因注册信息不准确、资料提供不完善、竞买保证金交纳不及时,造成申请人用户名不能被审核通过,从而不能登陆竞价页面,拍卖人不承担任何责任。
2、竞买人的竞买账号和密码一经注册后,因泄露、丢失、遗忘登录密码而产生的一切后果,拍卖人不承担任何责任。
3、因为互联网可能出现不可控的波动问题,参与网络拍卖的竞买人有可能遇到由于无法控制且不可预知的网络、电路、系统、设备等故障、系统被网络黑客人为攻击、电脑病毒恶意攻击及其它不可预知因素所导致的无法正常参与网络拍卖(包括出价延迟、中断、数据错误等)或因竞买人自身终端设备和网络异常等原因导致无法正常竞价的,拍卖人不承担任何责任。如果竞拍过程中出现上述问题,拍卖人有权暂停竞价,并宣布竞价无效。
4、对于因不可抗力或本系统程序不能控制的因素导致服务中断、报价中断或其他缺陷,拍卖人不承担任何责任。
十七、第三方入驻浙江金诚拍卖有限公司的诚拍网平台进行竞价拍卖的,也适用本网络竞价规则。
十八、本规则由浙江金诚拍卖有限公司制定并解释。本公司有权根据法律法规的变更和现实情况进行不定期修订。修订后的版本将会在诚拍网公布,自公布之日起生效。如您不同意相关变更,应当立即停止使用。您继续使用的,即表示您接受经修订的规则。
2021年5月22日实行
浙江金诚拍卖有限公司
| 状态 | 竞拍号 | 价格 | 时间 |
|---|
电话:0574-87869880 87869881 87810772 87715615 传真:0574-87712912
地址:浙江省宁波市百丈东路28弄2号(嘉汇国贸B座)907室 邮编:315041
公司邮箱:jinchengpm@126.com 网址:www.chengpw.com 免责声明
© 2019 浙江金诚拍卖有限公司 版权所有
浙ICP备16033026号 增值电信业务经营许可证 浙B2-20170027 拍卖经营许可证 浙宁3301951100002003